光伏板破碎回收线是针对废旧太阳能电池板、光伏玻璃、硅片及铝框结构件而设计的专用环保型处理设备。随着光伏产业的迅猛发展,大量退役的光伏组件需要通过科学、安全的方式进行再生利用。UTMACH开发的系统可实现光伏板的自动破碎、除铁、分层、分选及物料精细分离,最大限度地回收可再利用资源。
该设备广泛应用于光伏发电厂退役组件处理中心、再生资源回收企业、环保装备制造厂等。
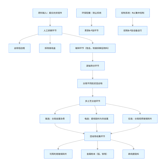
人工拆解: 去除铝边框和接线盒。
筛分:滚轴筛分选破碎分离不同粒径的混合物。

高回收率:玻璃、硅片、金属等材料回收率可达 90%以上。
投入资金少:采用高效节能型分选设备。
模块化设计:可根据产能需求灵活配置。
环保无污染:配备除尘系统,符合环保标准。
自动化控制:可通过PLC集中控制,实现智能化运行。

废旧光伏组件回收
光伏发电厂退役设备回收
废旧电子材料综合回收
环保产业循环利用项目
环保与经济效益
减少光伏废弃物填埋,保护土地资源。
回收高纯硅料与金属材料,提升经济收益。
实现“绿色回收—再生利用—低碳发展”的循环经济模式。